巴菲特曾经说过对于质优股永远不卖,他曾说,如果你给我1000亿美元用以交换可口可乐这种饮料在世界上的领先权,我会把钱还给你,并对你说‘这可不成’。但巴菲特也会说,当人们忘记“二加二等于四”这种最基本的常识时,就该是脱手离场的时候了,伯克希尔的保险子公司也曾通过套利获得了异常巨大的利润。
如果将巴菲特的投资原则提炼一下的话,那就是对于有高的竞争壁垒(或者说特许经营权)的企业不会卖出,但也会买卖市场上的价格与价值出现偏离的股票。
那这时候我就想到了恒瑞医药,它是属于巴菲特认为的哪一类呢,而显然,在我看来,它一定是属于有高竞争壁垒的前者。我想,投资恒瑞医药的人应该都是这么认为的,只是可能没有投资在好的价格上。
话不多说,好久没跟踪恒瑞医药了,我们来看看它现在怎么样了。
一、业绩增速放缓仍然刺激着股价短期走势
根据业绩预增披露原则,近期已有不少企业陆陆续续披露了业绩预增报告,但对于恒瑞医药来说,今年的业绩预增报告肯定是没戏了(净利润同比增长50%或下降50%以上)。
2022年1月13日,随着恒瑞医药在投资互动平台中回复2021年前三季度企业业绩增速放缓原因,恒瑞医药便又迎来了接连几日的下跌,昨日甚至进入到了沪股通成交榜,被净卖出了7252.92万元。许久不见,大家还是那么情绪化。
但显然,这些都不能证明恒瑞医药短期的基本面又发生了大的变动,只能说股价因为资金流入上涨、流出下跌是很正常的事情。
而且早在2021年,恒瑞医药二季度、三季度业绩便呈现出明显下滑趋势,但它的前十大流通股股东,除了香港中央结算有限公司减持了6.9%之外,其他机构均处于不变甚至增持趋势。
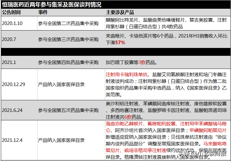
对于恒瑞医药来说,近两年医保谈判以及仿制药集采都因药品单价的大幅下跌而给企业业绩带来不小压力。大产品PD-1于2020年年末加入医保降幅近85%,紧接着在2021年年末又有四款药,其中包括三款创新药,首次纳入了国家医保目录;
除此之外,恒瑞医药一共参与了四次仿制药全国集采,第二次~第五次集采一次都没落下,而且按集采相关规定来看,药品集采对业绩影响一般会在半年后兑现,相关药品收入免不了下降50%。
所以衡量来看,在2021年恒瑞医药业绩没有明显起色的背景下,考虑2021的集采和谈判,我们似乎认为恒瑞医药2022业绩增长仍有着不小压力。
但如果仅仅是这么考虑,我们可能和那些情绪化的投资者没什么区别,而且有点想当然。
(注明:药品红字部分指恒瑞医药已上市的7款创新药,恒瑞医药目前共有10款创新药。)
二、恒瑞医药2022年业绩增长有何支撑?
因为细细追究来看,我们会发现,事情并没有那么悲观,对于恒瑞医药来说,这是一个不断进化的过程,且净利率端还有当前较大的研发压力,恒瑞医药厚积薄发还是有希望的。
1、仿制药集采虽会扩容,但“新药”上市速度在加快
虽然2021年上半年第三次集采的六款仿制药收入下降了57%,但整体来看,恒瑞医药的收入仍然是在增长的,这一方面和我们一直说道的创新药上市密切相关,另一方面是因为“新的”仿制药也在不断上市。
即2021年上半年恒瑞医药共有14款药品获得药(产)品注册批件,其中有近三分之二都是仿制药;相对应的2020年全年,恒瑞医药取得创新药制剂生产批件为6个、仿制药制剂生产批件也仅有5个,创新药和仿制药上市速度都在加快。
同时,由2022年新一年的集采计划目标,按品种数量来看,2022年将实施的两次集采的规模或不会小于前五次。
所以对于恒瑞医药来说,虽然已知集采会不断深化,但恒瑞医药有能力维持着仿制药的收入规模不会出现突然大幅度的下滑。实现业绩平滑是恒瑞医药尽快转型的一个重要方式。
2、创新药拐点可能要早于业绩拐点
恒瑞医药目前的创新药销售情况就好比狗熊掰棒子,刚上市一个产品可能不到半年就加入医保谈判降价了,但追究下去的话我们会发现要不是前前后后这些创新药撑着局面,恒瑞医药怎么可能维持着业绩的稳定。
2021年上半年恒瑞医药创新药收入占比为39.15%,收入规模同比增长了43.8%,而这半年创新药新上市产品有1种,2020年新加入医保的为1种,一共有8款创新药;
2021年下半年,恒瑞医药又新上市了两款创新药,同时在医保内的创新药数量增加了3种(均为谈判),一共有10款创新药,因此从“结构”和规模上看都没有太大问题。
值得一提的是,恒瑞医药新上市的两款创新药,达尔西利、恒格列净分别是首个国产CDK4/6抑制剂、首个国产SGLT-2抑制剂,二者研发投入累计超过了6.37亿元,相当于PD-1 40%的研发规模,不容小觑。
因此,对于恒瑞医药来说,当前研发进程仍在持续加快,作为净利润端的一大影响因素,研发费用率的提升甚至比销售费用率的提升以及毛利率的下降幅度还要大,但没有前者的投入,又怎么能带来销售费用率和毛利率的正向改善,这是一个一比二的关系。
三、总结一下
总的来看,我们对于恒瑞医药的看法始终没有改变,虽然前期因为企业参与集采以及医保降价,基本面发生了一些变化,但股价下挫最主要的原因还在于前期预期太高了,如果之前股价没有透支未来好几年的情况或许股价下跌幅度会小点。
展望未来,恒瑞医药见到希望的曙光可能不需要太久,既然2021年不行,那我们就等2022年,如果再出现价格更低的情况反而也是好的,但在抄底之前,我们要做好充分的准备!(比如说现金流折现算一下乐观或悲观情况下,恒瑞医药的价值。)
































