今天A股生物医药全线崩溃,细分来看医疗器械板块前段时间涨得最猛,今天也跌得最狠。而CXO板块整体表现较好,龙头药明康德涨3.7%、龙二康龙化成涨3.9%,凯莱英涨3.9%、泰格医药多股跟涨。
此前多家CXO企业已经发布21年业绩预告,行业高景气逐步被验证。
具体来看,1月16日博腾股份发布2021年年报业绩预告,公司2021年营业收入和扣非净利润分别同比增长45%~50%和80%~90%,其中单Q4营业收入和扣非净利润分别同比增长66.9%~84.6%和142.1%~184.2%。
2021年,公司持续推进细胞与基因CDMO业务能力建设和制剂CDMO能力建设,新业务亏损大概约1亿元,若扣除新业务亏损,扣非净利润为6.19~6.48亿元,同比增长87.1%~95.8%,公司的小分子业务的利润继续呈现超高速增长。展望2022年,公司小分子业务在常规订单高增长、新增产能持续投入、以及相关大订单的增厚基础上将持续实现超高业绩增长。
1月12日泰格医药发布2021年业绩预告,2021年公司预计实现归母净利润26.25-30.27亿元,同比增长50%-73%;实现扣非净利润11.33-13.24亿元,同比增长60%-87%,超出市场预期。
另外上周,第40届JPM大会于美国东部时间2022年1月10日至13日召开。作为行业内规模最大、内容最丰富的医疗投资研讨会之一,JP摩根医疗健康大会吸引了全球大量生物医药公司参与,国内也有很多企业积极参与,包括药明康德、药明生物、信达生物、百济神州、君实生物等企业。
药明康德、药明生物先后在JPM会议上做了报告,药明康德今年预计营收在225亿元左右,近五年CAGR为34%。药明生物今年预计营收98亿元左右,近五年CAGR为62%。人才资源方面,药明康德截至2021年底有34912名雇员,五年CAGR为25%。
催化剂方面,疫情反复,疗效确切、使用方便的小分子口服药具有巨大的临床应用和商业开发价值,中国CDMO及原料药企业将是直接受益方。
目前,直接抗新冠病毒口服药物主要是聚合酶抑制剂(RdRp)、蛋白酶抑制剂(3CL)两种机制。海外已经有辉瑞的蛋白酶抑制剂Paxlovid(Nirmatrelvir+利托那韦)和默沙东的聚合酶抑制剂Molnupiravir两款口服药获批EUA,治疗新冠轻症患者。其中,Paxlovid疗效出色,与安慰剂相比将住院或死亡风险降低了89%。
辉瑞CEO表示,预计2022年底将生产12000万疗程的Paxlovid,预期销售总额将达到634.8亿美元,有望成为历史上销量TOP1的药物。默沙东预计2022年底将至少生产3000万疗程的Molnupiravir,届时销售总额将达150亿美元。
而中国是全球最大的原料药的生产国和出口国,我国原料药产能约占全球28%,其中出口占比约为65%,主要出口地集中于亚洲、欧洲、北美洲。当下,全球CDMO产业链逐渐向中国转移,国内众多CDMO企业与跨国药企保持长期稳定的合作,国内头部CDMO企业承接较多新冠药物订单。
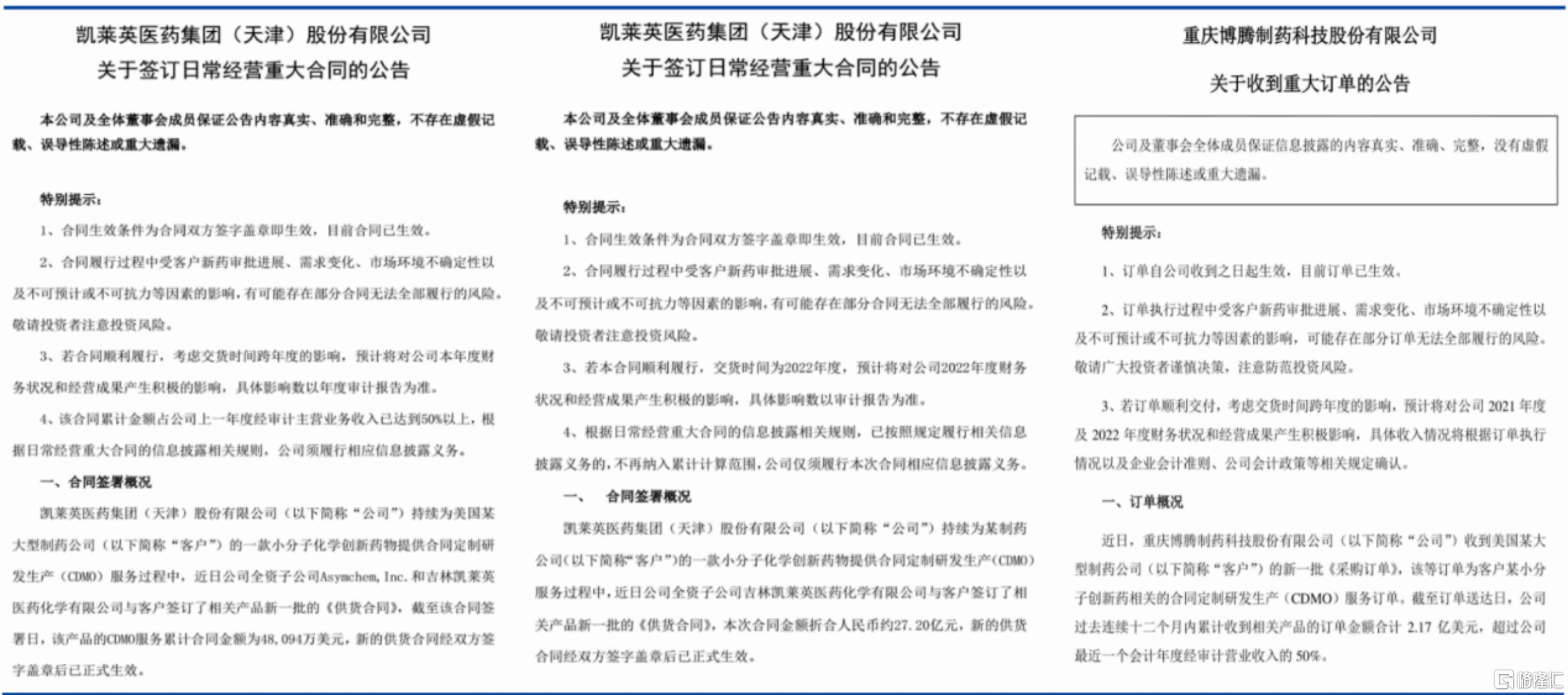
凯莱英与博腾股份相关公告
资料来源:国盛证券
当下国产新冠口服药急需自主可控。辉瑞的(3CL)蛋白酶抑制剂Paxlovid(Nirmatrelvir+利托那韦)放了40多个第三世界国家的专利授权,不给中国(中国在MPP组织中,被列为了中高收入国家中国)。
中国的3CL来自药明康德DDSU、上海药物所。上海药物所给出了3个口服3CL,分别是给了前沿(前沿本来自己就有注射3CL)、先声药业、君实。上海药物所的分子是改辉瑞为主,因此需要联用利托那韦。药明康德DDSU给出了4个口服3CL,已知给到的是广生堂、众生药业。
资料来源:华创证券
中泰证券认为,中国CXO企业在2021年表现出高度的景气度,存货水平、合同负债与订单情况也为2022年增长奠定基础。行业估值经过泡沫挤压进入再平衡时期,行业投资进入精挑细选时期,龙头公司有望凭借技术优势承接更多订单和更复杂的业务。
































